
Authors are invited to submit original manuscripts to UMYU Scientifica (USci). All submissions undergo an initial editorial assessment to determine alignment with the journal’s aims, scope, and quality standards. Manuscripts considered suitable are then sent for double-blind peer review before a final decision on acceptance or rejection is made.
Before Submission
Authors are responsible for ensuring the following prior to submission:
ü The study design is clearly articulated.
ü The research question and argument are coherent and well developed.
ü The title is concise, and the abstract accurately summarizes the study.
ü The manuscript adheres to journal formatting and referencing guidelines.
Submissions that do not meet these basic standards may be desk rejected without external review.
Once authors are confident that their manuscript meets the required standard, they should prepare their submission according to Usci templates below:
1. Title Page: Download the template at: https://bit.ly/Usci-title-page
2. Manuscript Body without author details. Download the template at: https://bit.ly/Usci-manuscript-body
SUBMISSION AND EDITORIAL PROCESS
To submit a manuscript, Authors are required to log in (pre-existing users) or register (for new users) their account on the journal website. Using the journal online submission platform, three (3) separate attachments are required to be uploaded at the onset of the submissions:
1) Attachment 1: Title page containing the Manuscript title, authors' names, affiliations and other information (ORCID IDs and the corresponding authors' Email).
(2) Attachment 2: Main manuscript (without the Authors' names and their affiliations/information).
(3) Attachment 3: scanned copy of evidence of payment (of the manuscript processing fee of 5,000 naira). Manuscripts not accompanied by processing fees will not be processed.
ARTICLE PROCESSING FEES
USci is an Open-Access journal and charges the following fees:
· Manuscript Processing Fee: ₦5,000 (USD 5 for international authors), payable on submission.
· Publication Fee: ₦15,000 (USD 20 for international authors), payable upon acceptance.
Payments must be made only to:
Bank: United Bank for Africa
Acc. No.: 2269882614
Acc. Name: UMYU Scientifica
Note that there are no any other charges apart from these Peer-review and Article Publication Charges.
Refund policy
The Peer-review Submission Charges (PSC) is due on submission of the manuscript while the Article Publication Charges (APC) is due once the submitted manuscript is accepted for publication. These payments are non-refundable.
DOUBLE-BLIND PEER REVIEW PROCESS
The UMYU Scientifica (Usci) employs a double-blind peer review system to ensure fairness, transparency, and high academic standards in the evaluation of all submitted manuscripts. In this system, both reviewers and authors remain anonymous throughout the review process.
Review Workflow
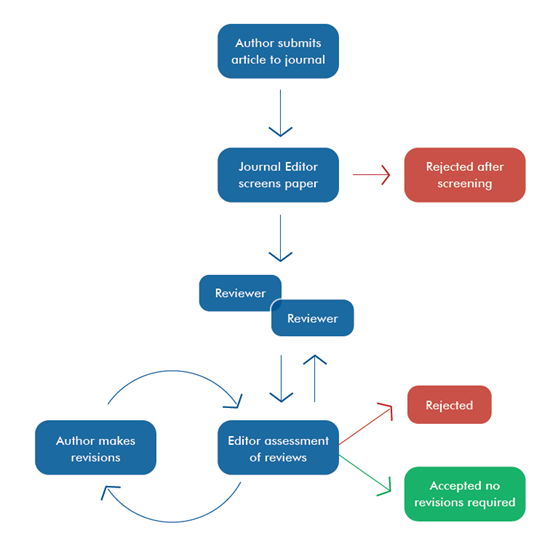
1. Initial Editorial Screening
Upon submission, every manuscript is screened by the Editorial Office to confirm its compliance with journal scope, formatting requirements, ethical standards, and originality (including plagiarism checks).
2. Assignment to Reviewers
Manuscripts that pass initial screening are assigned to a minimum of two independent expert reviewers with relevant subject expertise. Reviewers are selected based on their academic qualifications, research experience, and absence of conflicts of interest.
3. Double-Blind Evaluation
Reviewers evaluate manuscripts based on:
§ originality and scientific relevance
§ clarity of research objectives
§ soundness of methodology and data analysis
§ validity of results and conclusions
§ quality of presentation, referencing, and ethical compliance
Reviewers provide constructive comments and a clear recommendation (accept, revise, or reject).
4. Editorial Decision
The Editor-in-Chief or Handling Editor makes the final decision based on reviewers’ reports, journal standards, and the manuscript’s scholarly contribution. Authors are notified promptly of decisions and provided with anonymized reviewer comments.
5. Revision Process
Authors of manuscripts requiring revision must address reviewers’ comments point-by-point and submit a revised version within the stipulated timeframe. Revised manuscripts may undergo further review.
6. Final Acceptance and Production
Once accepted, the manuscript proceeds to copy-editing, typesetting, and proofing stages before publication online and in print.
Reviewer Responsibilities
Editorial Integrity and Fairness
USci adheres to the COPE (Committee on Publication Ethics) standards and DOAJ’s Best Practice Guidelines. All manuscripts are evaluated solely on scientific merit, without discrimination based on authors’ nationality, institutional affiliation, gender, or personal characteristics. No submission or publication decision is influenced by commercial or institutional interests.
Transparency
The journal publicly discloses its peer-review process and ensures that:
ETHICS OF PUBLISHING IN Usci
Plagiarism
Authors should note that plagiarism and breach in research ethics are not tolerated by this Journal. Hence, all manuscripts submitted to USci are subjected to plagiarism checks before accepting for publication. Authors must not submit papers that are under review/consideration in other journals. Authors must fully acknowledge all sources of their information, such as methodology, figures etc. Authors are responsible and liable to the content of their manuscripts.
Authorship
Authorship is restricted to persons who contributed to the paper (eg. design and/or analysis and interpretation of the data/or drafting of the paper). All authors must review and approve the contents of the final version of the manuscript before submitting it for publication.
Conflict of Interest
The authors must declare a conflict of interest (if any) while submitting the final version of the manuscript for publication.
Acknowledgement
Authors are required to state contributions that do not justify authorship but need to be acknowledged/disclosed; source of funding, technical or material support, etc.
Copyright Policy
By submitting a manuscript for publication in UMYU Scientifica, authors have agreed on the copyright policy of USci which operates based on open access copyright policy (CCBY-NC 4.0 license) under which any person can copy, reuse or redistribute the published articles for any non-commercial purpose(s) provided that the author and the source of the article are properly cited.
Manuscript Withdrawal Policy of UMYU Scientifica (Usci)
UMYU Scientifica (Usci), reserves the right to retract any published article when there is suspected plagiarism or any scientific misconduct. The author can request for the withdrawal of manuscripts before or after publishing via a formal written request addressed to the Editor-in-Chief of Usci with full justifications. Approvals for the withdrawal of manuscripts depend on the decision of the Editor-in-Chief and the editorial board of Usci. There will be no refunds of article processing and /or Publication charges paid to Usci if the processed/published manuscript is withdrawn.
SUMMARY OF USci EDITORIAL PROCESS
